一、采购项目名称:教职工端午节慰问品
二、采购项目编号:SDYS2025065
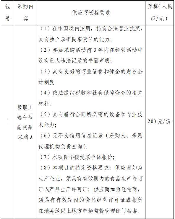
三、采购项目情况:


四、获取磋商文件
1.时间:2025年05月15日8时30分至2025年05月21日17时30分止(北京时间,法定节假日除外)
2.地点:山东云尚建设项目管理有限公司(烟台市高新区科技大道69号创业大厦西塔裙楼410)。
3.售价:人民币叁佰元/包(¥300/包),如需邮寄须另加邮费人民币伍拾元/份(¥50.00/份);磋商文件售出不退。
4.方法:将营业执照副本扫描件、所报项目名称、项目编号、项目联系人姓名、联系方式发至sdysjsxm@126.com 邮箱中。
五、递交响应文件时间及地点
1.时间:2025年05月26日14时00分至2025年05月26日14时30分(北京时间)
2.地点:山东云尚建设项目管理有限公司会议室(烟台市高新区科技大道69号创业大厦西塔裙楼410)
六、磋商时间及地点
1.时间:2025年05月26日14:30(北京时间)
2.地点:山东云尚建设项目管理有限公司会议室(烟台市高新区科技大道69号创业大厦西塔裙楼410)
七、联系方式
1.采购人:山东商务职业学院
地址:烟台市高新区海兴路15号
联系人:王腾
联系方式:0535-6925191
2.采购代理机构:山东云尚建设项目管理有限公司
地址:烟台市高新区科技大道69号创业大厦西塔裙楼410
联系人:王俪洁
联系方式:0535-6750088
电子邮箱:sdysjsxm@126.com
八、其他:供应商购买磋商文件时须提供营业执照复印件,加盖单位公章,并登记备案。
发布人:山东云尚建设项目管理有限公司
发布时间:2025年05月14日